中社社会工作发展基金会党支部参与重大事项决策制度
一、总则
(一)制定目的
为深入贯彻党中央关于加强社会组织党的建设工作决策部署,落实部管社会组织综合党委关于《部管社会组织党组织参与重大事项决策工作指引》的相关要求,进一步强化党对中社社会工作发展基金会(以下简称“基金会”)工作的全面领导,明确党支部参与重大事项决策的核心范畴、把关标准和工作要求,突出党组织在重大事项决策中的政治引领和政治把关作用,推动科学决策、民主决策、依法决策,有效防范化解各类决策风险,为基金会规范健康发展筑牢政治根基和制度保障,特制定本制度。
(二)制定依据
依据《中国共产党章程》、《中国共产党党组工作条例》、《关于加强社会组织党的建设工作的意见(试行)》等党内法规,按照《关于进一步加强和改进部管社会组织党建工作的实施意见》(民党人字〔2024〕271号)和《部管社会组织党组织参与重大事项决策工作指引》要求,结合基金会《章程》、宗旨和业务范围与发展实际制定本制度。
(三)指导思想与基本原则
1.指导思想:坚持以习近平新时代中国特色社会主义思想为指导,秉持党的领导与基金会依法自治相统一原则,确保基金会发展始终沿着正确政治方向前进。
2.核心导向:聚焦“是否符合党的路线方针政策、是否贯彻党中央决策部署、是否符合法律法规和相关政策规定、是否契合基金会宗旨及行业健康发展、是否有助于服务民生建设”,严格履行政治把关职责。
3.决策原则:严格遵循“集体领导、民主集中、个别酝酿、会议决定”原则,有关会议决策和党组织议事决策均需坚持民主集中制,对重大问题经集体讨论后作出决定,并规范形成会议纪要存档备查。
二、决策参与方式与程序
(一)参与方式
1.党支部参与重大事项决策,须在事项提交基金会理事会、监事会等相关会议表决或决定前,完成研究并形成明确意见。研究形成意见可采取召开党支部委员会、党支部党员大会等方式进行。
2.根据基金会自身工作实际,可采取召开联席会议或征求意见等方式,确保党党支部参与重大事项决策的有关要求落到实处。
3.明确前置研究审议不等同于合规审查,不等同于前置决定,基金会党支部主要聚焦政治引领和政治把关。
(二)前置研究审议
本制度所列议事事项,均需严格按照“前置研究审议、明确意见导向、依法合规推进”的流程执行。基金会管理层在提交相关会议决策前,必须将议题报送党支部进行前置研究审议。
(三)意见形成与反馈
党支部应对报送议题形成明确书面意见,基金会管理层应认真研究,充分吸收党支部意见建议。未按规定履行前置审议程序的,不得提交相关会议表决。
(四)分歧处理
对存在重大分歧、经反复沟通仍不能形成决策共识的,党支部应按规定及时向部管社会组织综合党委请示报告。
(五)会议召开与表决
1.党支部参与重大事项决策、讨论决定人事任免、处分党员等重要事项实行集体讨论决定制度,须有半数以上支部委员(或超过半数以上有表决权的党员)到会方可召开。
2.表决可采用口头、举手、无记名投票等方式进行,赞成票超过应到会支部委员(或有表决权的党员)半数为通过。
3.会议经集体讨论后作出决定,形成会议纪要,存档备查。
三、能力建设、监督与责任追究
(一)能力建设
党支部应持续加强自身建设和党员教育管理,不断提升参与重大事项决策的能力水平,确保在决策中有效发挥政治引领、政治把关作用。
(二)监督检查
党支部应加强对重大事项决策执行情况的监督检查,定期听取执行情况汇报,对发现的问题及时提出整改意见,确保决策事项落地见效。
(三)责任追究
对违反本制度规定,未履行党组织参与决策程序、擅自决策或决策失误造成重大损失的,依规依纪追究相关责任人责任。
四、附则
1.本制度是基金会发挥政治引领、优化健全议事规则和决策程序的重要组成部分,基金会将结合自身实际,不断完善党组织参与重大事项决策的相关机制。
2.本制度将根据党中央最新决策部署、党内法规及上级党组织要求,结合基金会发展实际适时修订调整,并在修订后向上级党组织报备。
3.本制度由中社社会工作发展基金会党支部负责解释,自发布之日起施行。
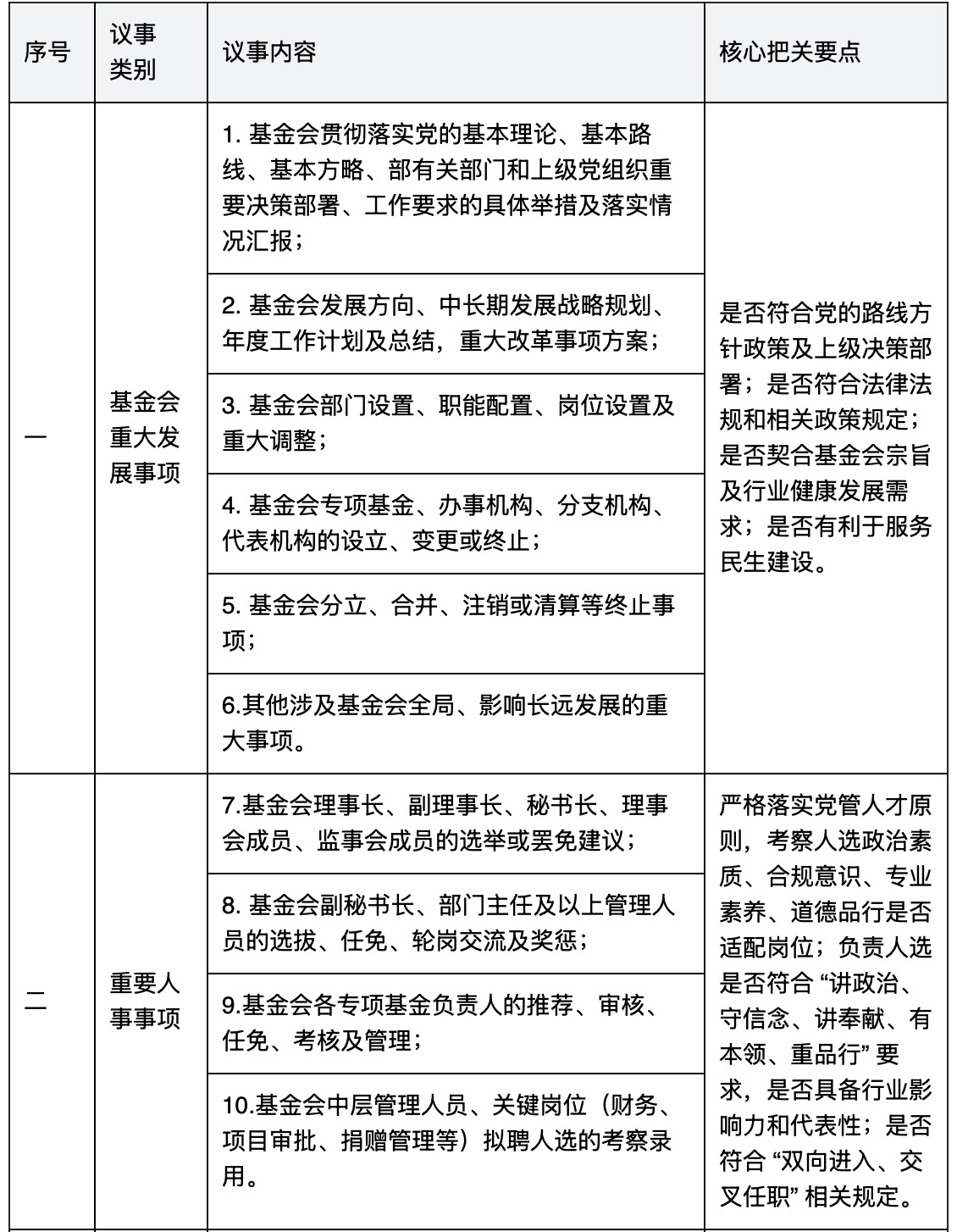
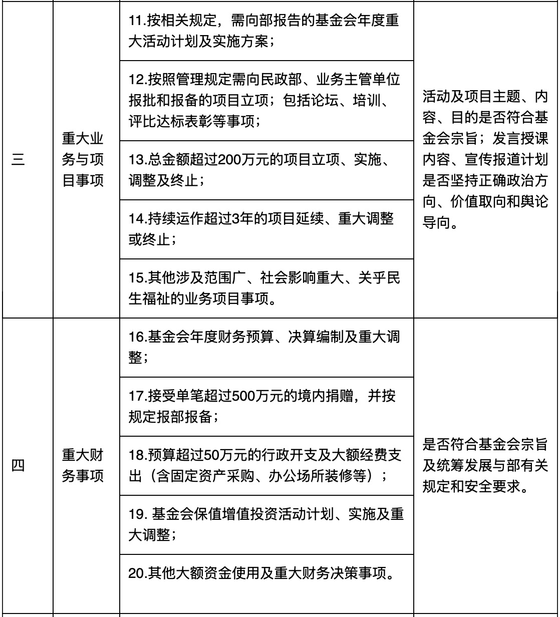
附件:《中社社会工作发展基金会党支部参与重大事项决策清单》
中社社会工作发展基金会党支部
2026年1月29日
附件
中社社会工作发展基金会党支部参与重大事项决策清单
为深入贯彻党中央关于加强社会组织党的建设工作决策部署,落实部管社会组织综合党委关于《部管社会组织党组织参与重大事项决策工作指引》的相关要求,根据《中社社会工作发展基金会党支部参与重大事项决策制度》内容,结合基金会实际,特制定本清单,具体如下:



中社社会工作发展基金会党支部
2026年1月29日
